What Is Digital Transformation in Engineering?
Digital transformation in engineering is the shift from fragmented, tool-centric workflows to connected, system-level environments where data, models, and processes operate within a shared context. Instead of relying on static documents, manually maintained diagrams, and siloed tools, engineering organizations build interoperable systems that make relationships, dependencies, and constraints visible in real time. This system-driven approach enables more accurate decision-making, faster response to change, improved compliance, and scalable engineering operations across the entire lifecycle.
True transformation is an ongoing evolution. Engineering capabilities must continuously realign with emerging demands in data management, automation, regulatory compliance, and customer expectations. Rather than optimizing individual tasks in isolation, transformation reshapes how engineering teams plan, design, validate, and maintain complex systems over time.

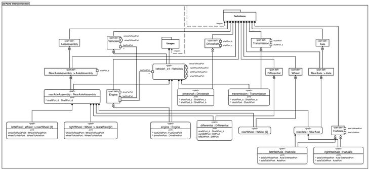
An automated engineering diagram produced by Tom Sawyer SysML v2 Viewer.
The ability to visualize complex engineering systems in context is a significant enabler in the journey toward a mature digital engineering ecosystem. Graph-based representations and model-driven environments make dependencies, constraints, and interactions explicit, allowing teams to detect conflicts earlier and make faster, more confident decisions. By revealing how components, data, and processes relate, visual frameworks deliver the clarity required for modern, high-performance engineering operations.
Digitalization vs. Digital Transformation: Key Differences
The confusion between digitalization and digital transformation is one of the most common—and costly—issues in engineering modernization. While the two concepts are related, they represent fundamentally different ambitions and lead to very different outcomes.
Digitalization focuses on converting existing analog or manual processes into digital form. In engineering, this often includes adopting CAD instead of paper schematics, using tablets for field inspections, or implementing document management systems. These changes improve execution speed and reduce friction at the task level, but the underlying process logic—who does what, when, and how—largely remains unchanged.
Digital transformation, by contrast, involves rethinking and redesigning those processes at a system level, with technology acting as an enabler rather than the objective. It replaces linear, siloed workflows with adaptive, cross-functional environments where decisions are driven by real-time data, shared models and system context rather than routine or static documentation.
To clarify the distinction in practical terms:
- Digitalization optimizes individual tasks and tools.
- Digital transformation optimizes visibility, coordination, and decision-making across the entire system.
In many cases, this shift involves moving from document-centric exchanges to integrated model-based and graph-based views, where every design element is connected, queryable, and traceable. These environments establish a Single Source of Truth, strengthening cross-disciplinary understanding, surfacing conflicts earlier, and reducing misalignment caused by static files and disconnected handoffs.
In short, digitalization is about doing the same things more efficiently. Digital transformation is about enabling fundamentally better ways of working. Organizations that fail to distinguish between the two often invest heavily in tools but see limited returns: they gain speed, but not clarity; more data, but not better decisions. Without a strategic transformation framework, digitalization alone risks reinforcing legacy inefficiencies in a more modern-looking form.
Key Challenges Driving Digital Transformation in Engineering
Digital transformation promises greater agility, efficiency, and insight, yet for most engineering organizations, execution proves far more difficult than anticipated. The biggest challenges stem from the misalignment of people, processes, and systems that were not designed to operate as part of a connected, digital-first environment. While some of these challenges are technical, the hardest to overcome are typically organizational.
Legacy workflows, fragmented ownership of data, and accumulated technological debt introduce organizational friction long before technical limits are reached. Hidden integration costs, conflicts between ownership and accountability, and rigid process structures surface early and can cause transformation initiatives to slow or stall. This is because existing operating models, and the people within them, tend to resist systemic change. When systems change to this degree, incentives and measurements of success also need to change. Management needs to be on board to invest in both the technology and the teams that are part of the transformation.
The following paragraphs describe some of the most common challenges that engineering teams encounter that illustrate both the urgency, and the complexity that pushes organizations toward digitally enabled, system-oriented operating models.
Fragmented Data Environments Undermine Precision
Engineering depends on precision, yet that precision quickly erodes when critical information is spread across disconnected systems. Design files may exist in one repository, asset specifications in another, while project communication lives in email threads or chat platforms. This fragmentation creates version-control conflicts, increases manual reconciliation, and introduces errors that compound over time.
Limited visibility further intensifies the issue. Project schedules may be tracked in one tool, procurement updates in another, and progress metrics in isolated spreadsheets. These systems rarely reflect real-time conditions, forcing teams to rely on static snapshots rather than current operational insight. As a result, risks surface late, dependencies remain hidden, and decision-makers spend more time reacting to problems that they could instead be trying to prevent.
When engineering data lacks a shared context, teams struggle to understand how changes in one area affect the rest of the system. This disconnect undermines confidence in project status, slows response to change, and makes distributed engineering increasingly difficult to sustain at scale.
Why Cross-Disciplinary Work Breaks Down
Engineering work is inherently multidisciplinary, yet most organizations remain siloed by discipline, region, or function. Mechanical, electrical, structural, and software teams frequently use different tools, follow different standards, and operate on different cadences. This makes effective collaboration difficult, especially in environments where information transfer depends on manual handoffs or static files.
For example, consider a large office building: the architect has a vision for the function of the structure and the mood their design will invoke, the engineers have to make the actual structure stand the test of time, and a host of contractors, from electricians, to plumbers, heating and cooling installers, and interior designers are required to make it work for occupants. Each of them has their own contracts to adhere to, individual regulatory requirements, and established practices attuned to meet those demands, and integrate with their supply chains.

Different teams use different tools, making collaboration difficult and time consuming.
Effective comfort and safety controls for the facility require these multiple disciplines to work together to match the space requirements, the electrical wiring, hot water delivery, installation, and logical control of physical hardware and control systems. Each discipline has customized tools and a specific language to describe their part of the installation. In practice, it can appear accidental if all of these different designs, plans and operational programs actually identify the same piece of equipment by the same name. Once operational, these systems often shift further and further away from each other as, inevitably, changes are made by new technicians.
Requiring collaboration across these deeply entrenched disciplinary divides can produce considerable friction within established processes, despite the huge potential benefits to the building operator and the occupants.
When the biggest beneficiary of a systemic change is somewhere downstream from the source of friction, that resistance is hard to overcome. Identifying and realizing key benefits for those feeling the most friction is one key to reducing organizational resistance.
Slow Responsiveness and Inflexible Processes
Market conditions change rapidly, driven by regulations, client expectations, supply chain disruptions, or technology shifts. Traditional engineering workflows, built around linear planning and fixed assumptions, can get bogged down in dynamic environments. Assessing change requests can take days or weeks, and manually managed schedules create cascading bottlenecks.
With integrated systems and real-time data visibility, firms can model scenarios, evaluate trade-offs, and reallocate resources with more speed and confidence. Faster response times not only reduce operational risk but also improve competitiveness in environments where being first to market with the right solution is essential to success.
Rising Pressure for Sustainability and Compliance
Engineering firms face growing pressure to meet sustainability targets, regulatory standards, and compliance expectations. Yet many still track environmental, social and governance (ESG) metrics and compliance manually or through disconnected tools. This creates risks: discrepancies go unnoticed, issues are discovered too late, and reporting becomes reactive rather than proactive.
Digital transformation enables real-time tracking of material usage, emissions, safety requirements, and regulatory constraints, ensuring compliance is embedded at every stage of the workflow, not added at the end. Firms that fail to address ESG holistically will find it costly to meet the continually evolving standards.
Strategic Foundations for Successful Digital Transformation
Digital transformation in engineering doesn't succeed by accident. It requires deliberate planning, architectural discipline, and sustained alignment between technology initiatives and business priorities. Companies that lack a clear digital engineering strategy or treat transformation as a series of disconnected tool adoptions often struggle to scale, adapt, or deliver meaningful returns.
The following strategic foundations distinguish firms that implement digital transformation effectively from those stuck in cycles of experimentation or rework.
Establishing a Unified Data Environment
A unified data environment is not a single database where all information is copied and stored. It is a shared structural layer that connects design systems, simulation tools, field data, and operational analytics so they can be understood and used together. In this model, each system continues to own and manage its own data, but that data is mapped into a common representation that preserves identity, relationships, and version history across the lifecycle.
Instead of forcing everything into one repository or one vendor’s stack, a unified environment focuses on shared meaning. Core entities—such as assets, requirements, interfaces, locations, and work orders—are modeled once and linked to the records that describe them in each source system. Engineers still use their native tools, but when they look at a component, they see its connected context: related drawings, simulations, change requests, and performance data, even if those live in different platforms.
A knowledge graph–based architecture is a natural fit for this approach. The graph does not replace existing systems; it references them and captures how their data relates. Nodes represent things the business cares about—equipment, signals, documents, tasks—and edges represent dependencies, constraints, and interactions. Because this structure is queryable and visual, teams can trace impact, follow relationships, and spot conflicts without moving or duplicating the underlying data.

Knowledge graph-based architecture can help create a unified environment for data.
In practice, this creates a “virtual” Single Source of Truth: one place to understand the system, even though the authoritative records remain distributed. Data flows through engineering processes via connectors and synchronization jobs that update the graph as source systems change. That way, each discipline can keep working where it is most productive, while the organization gains a coherent, cross‑system view for analysis, governance, and decision‑making.
Designing for Interoperability from the Start
Interoperability does not mean replacing legacy tools. It means designing an integration approach where existing tools can continue to do what they do best, while their data can be discovered, linked, and reused across the lifecycle. In practice, that requires treating interoperability as an architectural requirement—defined up front—rather than something “bolted on” after each tool is deployed.
Start by defining what must be shared across disciplines and what can remain local. Most organizations do not need every tool to exchange full internal data structures; they need stable cross‑tool references and a small set of common, high‑value concepts (for example: requirement, component, interface, test case, change request, asset instance). Those shared concepts become the contract. Tools can keep their native schemas, but they must expose enough information to map local objects to the shared concepts and maintain persistent identifiers over time.
Turn to relevant industry standards that have been designed explicitly to address interoperability. Some of these standards are already cross-disciplinary, such as SysML V2 (OMG) for systems engineering. Others are more industry-specific, such as the Industry Foundation Classes or ISO 16739 for built environments, or the Financial Industry Business Ontology (FIBO) for financial institution data.
Next, standardize how systems connect. Favor open, documented interfaces (typically REST APIs) and integration standards that support linking across lifecycle tools rather than copying data between them. For example, OSLC is explicitly designed to connect lifecycle artifacts across tools using web standards and a “linking” model, so each system can remain authoritative for its own records while still participating in end‑to‑end traceability. This is often more sustainable than building one-off, point-to-point integrations that break whenever a tool version changes.
Design for change, not just connectivity. Interoperability fails most often when integrations assume stable naming, stable ownership, and stable workflows. Build in mechanisms for versioning, configuration management, and lineage so teams can answer questions like: “Which requirement version drove this design?” and “Which test results apply to this specific released configuration?” OSLC’s broader ecosystem includes specifications and patterns for discovery and configuration-related concerns that help integrations behave predictably as systems evolve.
Finally, align interoperability with the unified data environment described earlier: keep authoritative data in its source systems, but make relationships first-class. A graph-based integration layer can serve as the “context backbone” that ties tools together: it stores the cross-tool links, normalizes identity, and provides a queryable map of dependencies. That lets teams preserve their legacy environment while still enabling impact analysis, traceability, and system-level visibility—without turning integration into a perpetual migration project.
Aligning Transformation with Operational Objectives
Too often, digital initiatives are scoped in technical language, system upgrades, user migrations, and tool deployments, rather than around operational goals such as reduced cycle times, improved compliance visibility, or increased asset utilization.
Effective transformation efforts start by identifying high-impact pain points and building strategies around them, possibly one at a time. Begin building a unified view that addresses one key challenge area and engages stakeholders in the outcome. Technology follows, not leads, the problem. This alignment prevents solution drift and ensures that investments result in tangible business outcomes.
Business Benefits of Digital Transformation
Digital transformation is often framed in terms of tools and technologies, but the true value lies in the business outcomes it enables. For engineering organizations, transformation is not simply a modernization effort; it is a path to more resilient operations, more intelligent decision-making, and sustained competitive advantage.
When implemented strategically, digital transformation drives measurable gains across the entire project and asset lifecycle, from concept development and design collaboration to compliance management and long-term performance monitoring.
Below are the key business benefits engineering firms can unlock by embracing a system-wide transformation approach:
Increased Operational Efficiency
Operational efficiency in engineering is often lost not in design quality, but in the gaps between tools, teams, and phases of work. Repeated handoffs, manual data entry, and fragmented reviews force engineers to spend time reconciling information instead of solving problems. In many firms, the same data is typed three or four times—once in a design tool, then in a schedule, then in a cost system, and again in a reporting spreadsheet—introducing delays, inconsistencies, and avoidable rework.
A unified, interoperable environment changes this dynamic by turning those handoffs into connected workflows. When requirements, designs, schedules, and change records share a common structural context, events in one system can automatically drive actions in another. For example, approving a design change can trigger updates to affected components in the graph, notify downstream disciplines, and open corresponding tasks in project and procurement tools—without anyone retyping IDs or copying attachments. Organizations that have taken this approach to engineering change management report meaningful reductions in processing time and rework once data sources are connected and duplicate entry is minimized.
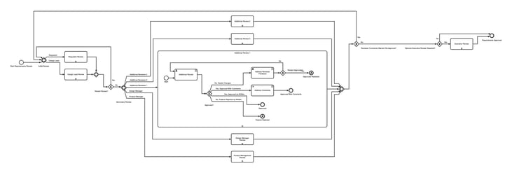
Tom Sawyer Business Process diagram of a process with multiple paths, showing the details of a nested process for approval.
Real-time collaboration further amplifies these gains. Instead of sending static files back and forth, teams work against a shared view of the current model and its status, with clear ownership and traceable decisions. Design reviewers can comment directly in context, field engineers can flag constructability or operability issues tied to specific assets, and planners can see the impact of changes on milestones as they are proposed, not weeks later. Modern collaborative design platforms and digital threads built on this kind of integrated backbone routinely shorten review cycles and change turnarounds from weeks to days, while also reducing first-time errors in downstream fabrication and construction.
In this environment, efficiency is not just “doing the same tasks faster”; it is reshaping how work flows. Engineers spend less time hunting for the right version, manually updating status, or resolving conflicting information, and more time applying their expertise to optimization and innovation.
Better Decision-Making Through Data Visibility
A key problem for most engineering managers is fragmented awareness. Data to support decision-making abounds, but might be spread across many tools, and may not align well for analysis. Project status, asset health, risk exposure, and compliance posture are usually spread across schedules, models, logs, and reports that do not line up cleanly. Situational awareness suffers when each decision-maker sees only their slice, without a reliable view of how issues in one area propagate across the system.
A unified, graph-enabled data environment changes this by organizing information around the system rather than around individual tools. Instead of separate dashboards for design, implementation, and operations, leaders can view a connected map of assets, requirements, interfaces, work orders, and risks, with live indicators overlaid. Graph-based visualization makes relationships explicit: a failing component is not just a red dot; it is shown with its upstream power source, downstream consumers, related regulatory concerns, and open change requests, so decision-makers can immediately see what is truly at stake.
Effectively designed situation-awareness displays suppress visual noise and emphasize context: roll-up views highlight abnormal conditions, while users can drill down into specific nodes and dependency paths when needed. This aligns with established situational-awareness principles in industrial and operational visualization, where operators and managers work best when they can move fluidly between a high-level “health view” and targeted, contextual detail. In this model, decisions are no longer made from static snapshots or isolated KPIs; they are grounded in a live, navigable representation of the engineering system that shows how actions in one domain will propagate across others.
Graph-based approaches to information management and visualization deliver the tools required for smooth navigation in any direction through the information network.
Improved Risk Management and Regulatory Compliance
Whether it's code compliance, safety assurance, or environmental regulation, the burden of documentation and traceability in engineering projects is significant and growing.
Manual compliance tracking often leads to delayed reporting, missed flags, or inefficient audits. A digital approach transforms compliance from a check-the-box task into a real-time control layer, embedded throughout the design and execution process.
Transformation enables the automatic capture of audit trails, validation steps, material records, and change histories. With this foundation, engineering firms reduce the risk of non-compliance and improve their ability to demonstrate accountability to clients, inspectors, and regulators alike.
Higher Quality Outcomes and Greater Design Integrity
When data flows freely between systems, errors are caught earlier, designs are better informed, and models reflect the real-world conditions more accurately.
Digital transformation supports the use of simulation-driven design, generative modeling, and integrated validation, tools that not only speed up workflows but also elevate the technical rigor of engineering deliverables.
With more visibility into system behavior and more opportunities for multidisciplinary collaboration, engineering teams can produce solutions that are more robust, more sustainable, and better aligned with stakeholder expectations.
Stronger Collaboration Across Teams and Disciplines
One of the most overlooked, but powerful, benefits of digital transformation is the cultural shift it supports. By moving away from siloed desktop tools and fragmented communication, transformation fosters a shared digital environment where architects, engineers, analysts, and operators work together in real time. These environments provide a common language and framework for decision-making, even when participants come from different disciplines or locations.
This shift creates not only greater efficiency but also deeper organizational cohesion, a strategic advantage in complex, multi-stakeholder projects where clarity and speed of alignment directly shape project outcomes. When collaboration occurs within shared, graph-driven workspaces and connected system models, teams can interpret information consistently, understand dependencies more clearly, and maintain alignment throughout the project lifecycle.
Strategic Objectives for Engineering Leaders
For engineering leaders tasked with navigating digital transformation, the goal isn’t just technical modernization; it’s strategic enablement. The role of leadership is to ensure that transformation delivers more than tools; it must generate outcomes that improve competitiveness, resilience, and long-term value creation.
That means framing transformation not around what technology can do, but around what the business needs to achieve, and designing accordingly. The following strategic objectives serve as a compass for engineering leaders seeking to drive transformation that actually moves the organization forward.
Unlock Innovation at Every Stage of the Project Lifecycle
Innovation in engineering is often inspired by recognizing better options inside real constraints, supported by a culture that encourages questioning and experimentation. A unified engineering model helps by giving teams a clear, shared picture of the system, so they can safely ask “what if we changed this?” without losing track of impacts or ownership.
In early phases, a connected model makes it easier to try practical variations. Teams can adjust a small set of key choices—such as materials, component types, or interface options—and quickly see which requirements, dependencies, and downstream tasks would be affected. This could make it possible to explore two or three realistic alternatives instead of locking in the first workable design.
Later in the lifecycle, that same model supports innovation through simple, concrete reuse. Because requirements, designs, changes, and incidents are linked, engineers can search for “projects like this one,” see which solutions held up in the field, and adapt those patterns instead of reinventing them. Lessons learned and good ideas from past work are no longer buried in separate reports and folders; they show up next to the assets, configurations, and decisions they relate to.
Culture still decides whether people will challenge assumptions or propose new approaches. A unified model with well-aligned processes lowers the cost of questioning the status quo: it becomes easier to find relevant context, check for side effects, and demonstrate why a different approach might be worth trying.
Improve Data Accuracy and Standardization
As digital engineering environments scale, long-term effectiveness depends on data accuracy, consistency, and governance. Standardization to common vocabularies and protocols ensures that information produced across disciplines, tools, and project phases remains comparable, traceable, and reliable over time.
Adopting a strong semantic foundation through the use of relevant standards or ontologies that define core concepts and relationships (e.g., component, material, requirement, status) can help disparate teams to agree on a common description language that is both human and machine-interpretable. Data quality rules (units, precision, required fields, provenance, and update frequency) can be enforced at the right interfaces between legacy systems and the shared model, ensuring non-conforming data is identified and handled automatically, while allowing existing systems to operate without disruption. Strong semantics, and clear data contracts support automated validation and automation so that teams can trust the data they use and share.

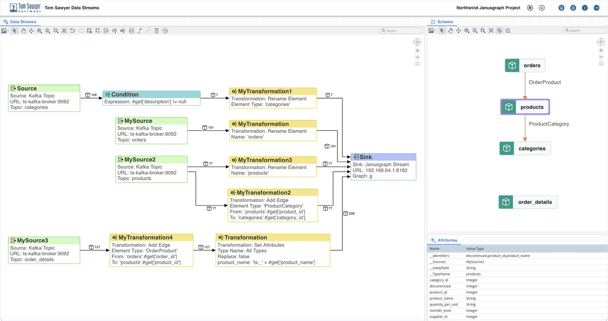
Tom Sawyer Data Streams can support the development of a consistently validated common model for engineering resources.
By embedding data integrity into the system architecture rather than relying on individual users to maintain quality, organizations establish a durable foundation for automation, analytics, and compliance. This governance layer strengthens trust in digital workflows, supports repeatable execution across projects, and enables confident decision-making as engineering operations scale and complexity increases.
Build a Scalable, Future-Proof Organization
Engineering firms operate in volatile environments. Project pipelines shift, client expectations evolve, and regulatory frameworks tighten. Transformation is not just about solving today's problems; it’s about preparing the organization to adapt without disruption.
Scalability isn’t just about adding users or licenses. It’s about ensuring that core systems, data models, and governance frameworks can grow with the business, without requiring reinvention each time priorities shift.
A future-proof engineering organization is one that can onboard new tools without breaking existing processes, scale new workflows across global teams, and respond to external shocks with agility rather than crisis mode.
By investing in flexible architectures, open standards, and continuous learning programs, engineering leaders ensure that transformation isn’t a one-time effort, but a platform for long-term competitiveness.
How to Start Your Digital Transformation Journey
Engineering firms often understand why transformation is necessary, but struggle with where and how to begin. With dozens of stakeholders, complex legacy systems, and uncertainty around return on investment, it’s easy for digital initiatives to stall early or lose momentum before delivering impact.
The most effective transformations don’t start with technology adoption. They begin with an honest assessment of where the organization stands today and a focused plan for addressing real operational problems with measurable, strategic outcomes. Rather than assuming that new digital engineering tools will automatically improve performance, success depends upon visibility, alignment, and the foundational data practices needed for scalable change.
Here’s how engineering leaders can establish a strong, sustainable foundation for digital transformation.
Diagnose Your Current Digital Maturity
Before investing in new technologies or launching pilot initiatives, engineering organizations must first understand their current level of digital maturity, not only in terms of tooling, but across processes, data readiness, and organizational behavior. Without this baseline, transformation efforts often optimize the wrong problems or introduce additional layers of complexity without improving outcomes.
Most engineering teams can broadly identify with one of the following maturity stages:
- Document-centric: Information is exchanged through PDFs, spreadsheets, and email, with limited traceability and high manual overhead.
- Tool-centric: Specialized systems exist, but data remains siloed across disciplines, creating visibility gaps and ongoing reconciliation efforts.
- Data-centric: Systems are connected through shared models or graph-based relationships, enabling real-time visibility, traceability, and system-level insight.
Specific organizations and engineering disciplines, such as Model Based System Engineering (MBSE), provide self-assessments to help you identify digital maturity, and specific priorities.
Data visibility becomes a prerequisite for transformation at this stage. Graph-based tools can help to visualize how these data silos ought to connect, and support both strategic and tactical plans for migration toward a shared contextual framework.
Identify Business-Critical Problems First
Rather than chasing broad modernization goals, high-performing organizations begin with specific, high-impact problems. These are usually the operational pain points that constrain growth, delay delivery, or consume disproportionate resources.
Examples might include:
- Delays caused by disconnected design and scheduling tools
- Missed compliance steps due to manual reporting workflows
- Difficulty tracking asset status across distributed teams
Solving these problems creates immediate value and builds internal credibility for broader transformation initiatives.
This is also where early data integration plays a crucial role. By connecting data streams across silos, teams can surface hidden inefficiencies, correlate delays to root causes, and prioritize initiatives with the highest business leverage.
Secure Executive Buy-In and Cross-Team Alignment
Digital transformation doesn’t succeed without leadership commitment. Executives must understand that transformation is not a tech upgrade; it’s an operational strategy with long-term value creation at its core.
To secure buy-in:
- Connect digital goals to business KPIs: cost predictability, schedule performance, risk exposure.
- Frame the initiative as risk mitigation and future-readiness, not disruption.
- Demonstrate early wins with measurable outcomes.
Equally important is alignment between disciplines. Engineering, IT, operations, and compliance must see their role in the journey. Without a shared understanding, transformation becomes fragmented, or worse, resisted.
Choose the Right Internal Champions
Champions are not just tech advocates; they are cross-functional translators who understand both systems and operational realities. They help connect the big-picture strategy to everyday engineering workflows.
The best internal champions are:
- Respected by peers
- Comfortable with ambiguity and change
- Skilled at navigating both technical detail and business goals
They help guide teams through process shifts, communicate progress clearly, and flag where support is needed.
Train and Upskill Engineering Talent
New tools won’t drive transformation unless the people using them evolve alongside them. That means not only training engineers on how to use new platforms, but also on how to work differently, with more autonomy, data fluency, and interdisciplinary collaboration.
Upskilling also serves as a retention strategy. Engineers want to work in modern environments where their skills stay relevant. Firms that invest in training signal a long-term vision and attract the talent on which transformation depends.
Whether it’s training on new modeling tools, data-handling techniques, or systems integration platforms, capability-building must be part of the roadmap from day one.
Final Thoughts: Focus on Problems First, Not Tools
Digital transformation in engineering is not about simply adopting modern tools. It's a strategic process that requires confronting longstanding inefficiencies, breaking down silos, and designing systems that solve real operational problems.
Organizations that lead with technology often fall into the trap of surface-level modernization: disconnected apps, underutilized platforms, and digital workflows that replicate analog inefficiencies. Meanwhile, those who start with the question, “What is holding us back?” tend to design transformations that actually deliver value, because they align solutions to pain points.
This article has outlined what successful transformation requires:
- A clear view of current digital maturity
- Alignment around business-critical challenges
- Architectural strategies that support scale, interoperability, and visibility
- Leadership commitment to culture, governance, and talent development
The firms that succeed will be those who understand that transformation isn’t a single investment; it's a strategic shift in how engineering organizations operate, collaborate, and deliver impact.
The right tools matter, but only when they serve a clearly defined purpose. Start with the problem. Let that guide the rest.
About the Author
Liana Kiff is a Senior Consultant, bringing more than 25 years of software innovation, design, and development experience to Tom Sawyer Software. Prior to Tom Sawyer Software, Liana worked on innovative graph-based approaches to industrial information management at Honeywell’s corporate labs, where she acquired deep domain knowledge related to commercial, and industrial customers of advanced control solutions. As a champion of information standards and model-driven approaches, she led the development of a common ontology for use across a wide range of building automation solutions and managed the development of cloud-based services and APIs for enterprise software development. Liana holds a Master of Software Engineering degree from the University of Minnesota.
AI Disclosure: This article was generated with the assistance of artificial intelligence and has been reviewed and fact-checked by Caroline Scharf and Liana Kiff.
FAQ
Is digital transformation only for large companies?
Not at all. While larger firms may have more resources, smaller and mid-sized engineering organizations often have an advantage in transformation: fewer legacy systems, shorter decision cycles, and tighter alignment between teams.
Digital transformation is fundamentally about solving operational problems with greater precision, speed, and adaptability. These benefits are just as critical, if not more so, for smaller firms competing for contracts or navigating lean margins.
What matters most is not company size, but clarity of intent: knowing what challenges you’re solving and how digital workflows can improve performance, coordination, and value delivery.
What’s the typical ROI engineering firms can expect?
Return on investment varies depending on an organization's maturity and the scope of the transformation. However, standard ROI drivers include:
- Reduced rework through better data accuracy
- Faster project delivery due to more efficient handoffs
- Improved compliance and audit-readiness
- Lower risk exposure from better visibility and forecasting
- Talent retention as a result of modern, empowering environments
Firms that focus on measurable pain points from the outset, rather than broad, tech-driven goals, tend to see faster, more defensible ROI.
How long does a transformation take?
There’s no fixed timeline, and that’s a good thing. The most successful transformations are incremental, problem-driven, and iterative.
Some wins, such as automating reporting or unifying project views, can occur within weeks or months. Broader changes to data architecture, governance, and collaboration models may take 12–24 months, depending on scale and complexity.
It’s not a single project; it’s a strategic evolution. The key is to design for agility: start small, build credibility through results, and expand based on real outcomes and user adoption.
Do we need to change all our tools?
No. In fact, many failed transformation initiatives start with the assumption that progress requires replacing existing systems. In practice, most engineering organizations gain far more value from integration than from wholesale replacement.
Digital transformation succeeds when existing tools are connected through a shared execution and context layer, allowing data, models, and workflows to remain interoperable without forcing disruptive rip-and-replace migrations. This approach preserves prior investments, minimizes operational risk, and keeps teams productive while transformation progresses incrementally.
Tom Sawyer Software supports this integration-first model by enabling real-time data synchronization and relationship-aware visualization across heterogeneous systems. Rather than introducing yet another isolated tool, this approach focuses transformation efforts on improving system visibility, coordination, and decision-making.
The goal is not to use different tools. It is to make existing tools work together as part of a coherent, connected system.
Submit a Comment